近日,电气工程学院徐彬梓博士在国际顶级期刊《Journal of Manufacturing Systems》(中科院1区,影响因子14.2)发表题为“A novel typical networked process route discovery approach based on networked sequence similarity and intelligent clustering”的最新研究论文。安徽工程大学为第一署名单位。
在当前的计算机辅助工艺规划(CAPP)系统中,所采用的典型工艺路线的质量直接影响后续工艺规划的整体效果。随着大数据时代的到来,如何利用先进的人工智能技术自动分析与发现典型工艺路线已成为亟需解决的关键问题。现有研究主要聚焦于线性/简单工艺路线,而对网络化工艺路线的探索相对有限。为此,本文结合网络化工艺路线的特征,提出了一种基于网络化序列相似度与智能聚类的典型网络化工艺路线发现新方法。具体而言,通过深入分析网络化工艺路线的信息需求,融合五种嵌入式的工艺信息类型,利用Kuhn-Munkres(KM)算法与主成分分析(PCA)构建了一种基于多维工艺信息融合的综合相似度度量。此外,为确保所发现的典型网络化工艺路线的聚类有效性,在传统典型工艺路线发现问题中引入了数量约束与半径约束。本文提出了两种经星鸦优化算法(NOA)优化的近邻传播(AP)聚类算法(即NOA-OAP与NOA-IAP)以求解该问题,从而提升聚类性能,并为CAPP系统识别出更合适、更具实用性的典型网络化工艺路线。最后,数值算例验证了所提出的相似度度量能够有效区分不同网络化工艺路线之间的细微差异,且所提出的两种聚类算法能够发现更具代表性和有效性的典型工艺路线。
研究主要创新点:
网络化工艺路线信息系统的解构与案例库构建:将网络化工艺路线转化为线性工艺路线集,从局部元素与全局集合双维度系统分析关键工艺信息及其耦合关系,并构建综合相似性案例库,为相似性度量设计奠定全面、合理的信息基础。
基于多维信息融合与KM-PCA集成的相似性度量:提出包含四个中间相似度指标的度量方法,并突破传统加权求和模式,利用KM算法与主成分分析实现面向集合的相似性集成,精确捕捉网络化工艺路线间的细微差异,显著提升度量的准确性、可靠性与细粒度。
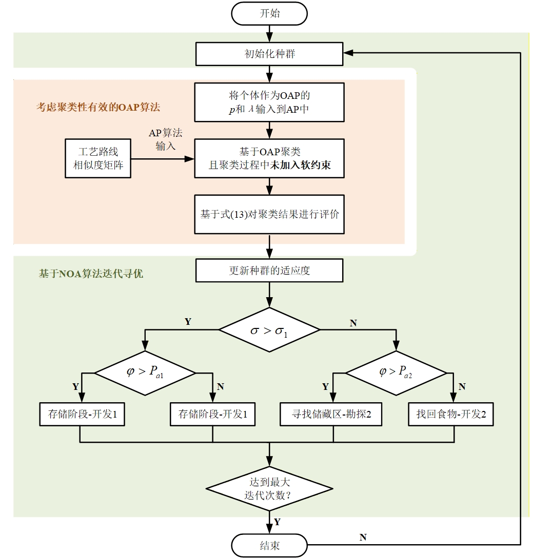
软约束转化与NOA优化的自适应聚类算法:将典型工艺路线发现中的数量约束与半径约束由硬约束转化为软约束,并引入星鸦优化算法对近邻传播算法的参数进行自动优化,提出NOA-OAP与NOA-IAP两种变体,在聚类性能与有效性之间取得平衡,从而识别出更具实际应用价值的典型网络化工艺路线。

网络化工艺路线信息需求分析(机理图)

基于NOA-OAP的典型工艺路线发现方法流程(机理图)
论文原文链接:https://www.sciencedirect.com/science/article/pii/S0278612525002596
